今回は、ポートフォリオでメインの「S&P500」と「テスラ」の低迷でなかなかの苦戦をしていましたが、ようやく持ち直しつつあります。
……よかったよかった( ;∀;)
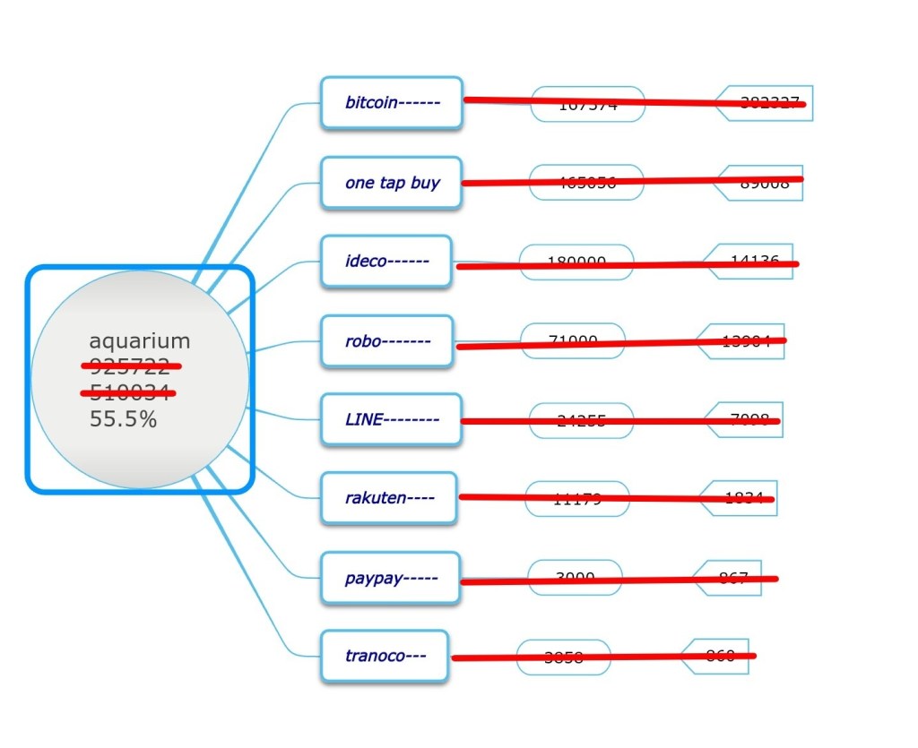
分析
「テスラ」のリコール問題の影響で、IT関への株に対する不安感が募り、株価が売られました。
現在の「S&P500」は、その多くの割合をIT関係を占めているため、特に昨年の12月に「テスラ」をその「S&P500」にとりこんだため、「テスラ」の影響は、昨年以上に大きくでるようです。
勉強になったのは、「テスラ」に対する評価は、
「テスラ」= 自動車業界
というより、
「テスラ」= IT業界
への影響が大きく現れるということ、
IT関係への影響は、ビットコインにも影響を与えた様で、一時期1BTCあたり100万円近くも落ち込んだのは、さすがに焦りましたが……。
反転して株価が上がったのは、石油系などの「エネルギー業界」あらためて分散投資の大切さが実感されました。
とはいいつつも……( ☆∀☆)
「テスラ」が一時的に低迷するのは、「テスラ」の株ホルダーにとっては、もはや予定調和と言っても過言ではないほどに、よくある事態でもあります。
つまり、株を買い足すチャンスだった訳です。
この原理は、ドル・コルスト平均法を知っておくことと見抜けます。
というわけで、利率は僅かに低迷したものの、資産としては、今回も増やすことができました。

アクアリウムの金魚達は、無事成長を続けています。
ビットコインなどの暗号通貨をもつなら
セキュリティー万全のビットフライヤーが
おすすめです。↓


“aquarium 0006” への1件のフィードバック