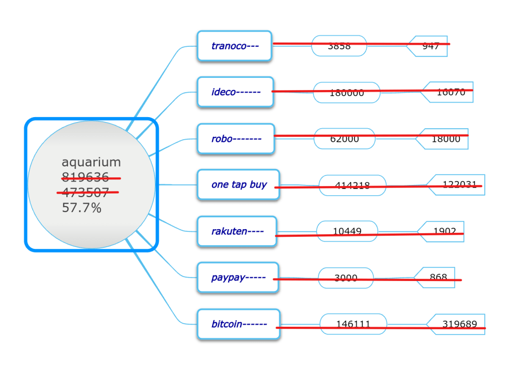
積み立て投資 「アクアリウム」の 現状記録です。 運用率の合格ラインは、5%ですが、 ビットコインが1BTC=500万円にはね上がっています。 前回の記録から、わずか4日間100万円上がるとは……。 ビットコイン高騰の要因としては、 S&Pに参入した「テスラ」が、ビットコインを大量購入。 それを皮切りに、様々な大手企業、メガバンク、クレジットカード会社が、ビットコインを買い出している事にあるようです。 129万円突破! aquarium 005へ 共有: X で共有 (新しいウィンドウで開きます) X Facebook で共有 (新しいウィンドウで開きます) Facebook WhatsApp で共有 (新しいウィンドウで開きます) WhatsApp Pinterest で共有 (新しいウィンドウで開きます) Pinterest 友達にメールでリンクを送信 (新しいウィンドウで開きます) メールアドレス その他 LinkedIn で共有 (新しいウィンドウで開きます) LinkedIn Reddit で共有 (新しいウィンドウで開きます) Reddit Tumblr で共有 (新しいウィンドウで開きます) Tumblr Telegram で共有 (新しいウィンドウで開きます) Telegram いいね 読み込み中… 投稿者: Azu イラストとストーリーのサイトです。 世の中の物事や、心の模様を、独自のイメージで例えたり表現します。 Azu の投稿をすべて表示
“aquarium 0004” への1件のフィードバック